Personal Lemmy
  • Communities
  • Create Post
  • Create Community
  • heart
    Support Lemmy
  • search
    Search
  • Login
  • Sign Up
eifachposteMB to AI (Reddit RSS)English · 23 hours ago

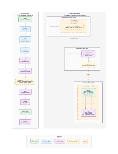
Deterministic AI Coding Workflow (Does This Tool Exist?)

i.redd.it

message-square
0
link
fedilink
1

Deterministic AI Coding Workflow (Does This Tool Exist?)

i.redd.it

eifachposteMB to AI (Reddit RSS)English · 23 hours ago
message-square
0
link
fedilink

Original Reddit post

Originally posted by u/paulcaplan on r/ClaudeCode

alert-triangle
You must log in or # to comment.

AI (Reddit RSS)

ai_reddit

Subscribe from Remote Instance

Create a post
You are not logged in. However you can subscribe from another Fediverse account, for example Lemmy or Mastodon. To do this, paste the following into the search field of your instance: !ai_reddit@lemmy.durstig.online

AI (Reddit RSS Feed)

Visibility: Public
globe

This community can be federated to other instances and be posted/commented in by their users.

  • 13 users / day
  • 106 users / week
  • 324 users / month
  • 412 users / 6 months
  • 1 local subscriber
  • 22 subscribers
  • 6.71K Posts
  • 122 Comments
  • Modlog
  • mods:
  • eifachposte
  • BE: 0.19.15
  • Modlog
  • Instances
  • Docs
  • Code
  • join-lemmy.org